SORA
ホワイトペーパー
ロードマップ
>> Click here

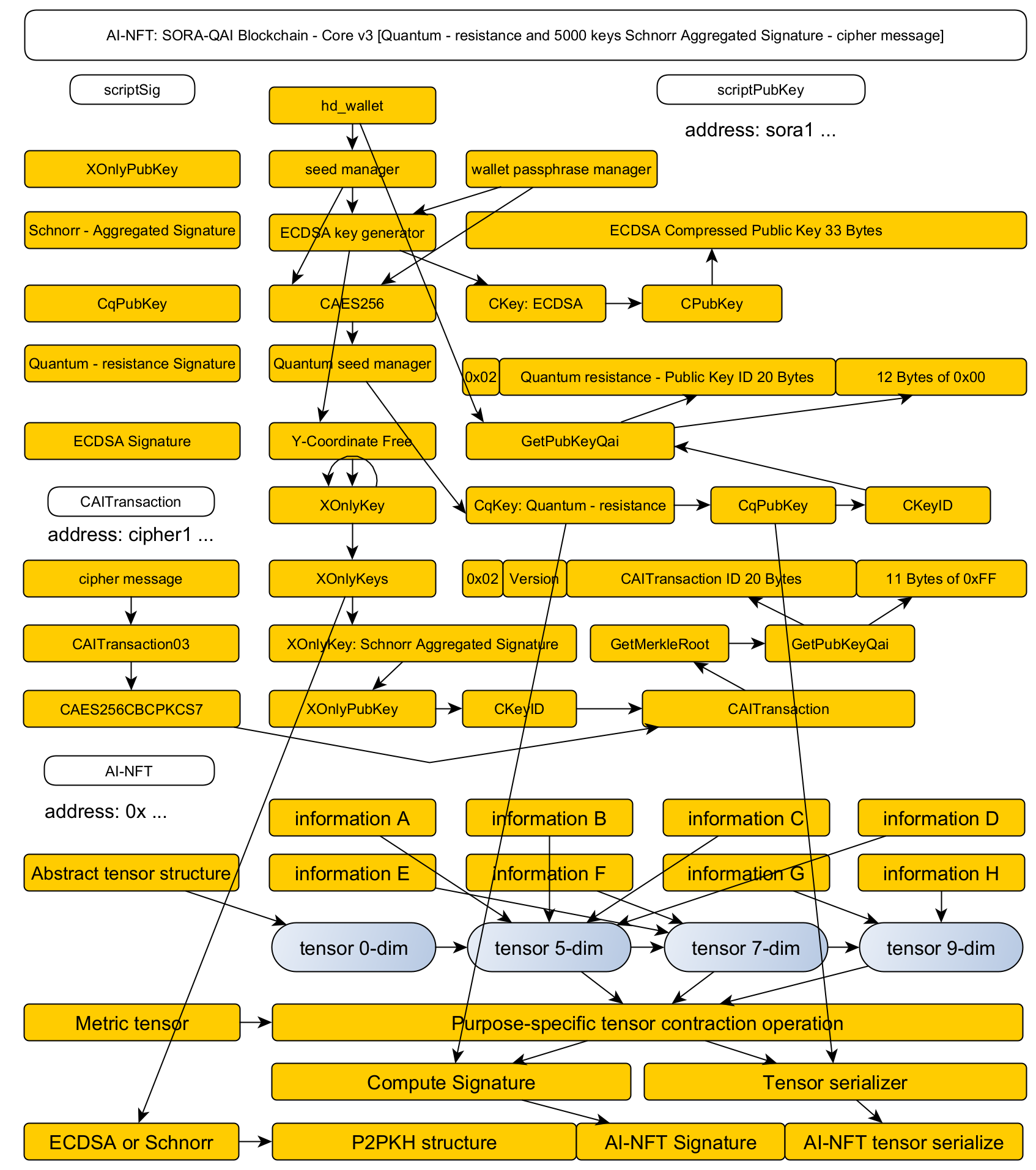
ブロックチェーンのセキュリティは、PQCだけでは十分ではありません。

ショアのアルゴリズムに備えて公開鍵をPQCで保護することは重要ですが、それだけでは不十分です。 グローバーのアルゴリズムに対抗するためには、耐量子署名だけでなく、ハッシュ関数そのものを守る「量子耐性ハッシュ関数」が必要です。

SORA と SS256 プロジェクトによって新たに開発された量子耐性ハッシュ関数SORA2は、ASICに対しても強い耐性を持っています。 その結果、マイニングは CPU のみで行える方式へと進化し、誰にでも公平に採掘のチャンスが開かれました。 PQC と量子・ASIC 耐性ハッシュ関数の両方を実装し、 さらにブロックチェーンコアと暗号ライブラリからSHA-256を完全に取り除いたSORA2は、すでに testnet で稼働を開始しています。

このtestnetはmainnetと同じ構成で動作しているため、安定性が確認され次第、mainnetにも量子耐性ハッシュ関数を導入する予定です。 testnetはsora2netに名称変更され、同一の連続したブロックチェーンとして上場されます。 つまり、testnet でマイニングされたコインはそのまま有効になります。 この量子耐性ハッシュ関数を使用するマイナーはSORAウォレットに直接内蔵されており、 デバッグウィンドウからコマンドを入力するだけで誰でもすぐにマイニングを開始できます。

以下のtestnet専用版をダウンロードして、そのまま起動するだけです(常にSORA2が有効で起動します)。 あとはページ下部の手順に従うだけで、マイニングが可能です。

SORA2 ウォレット: PQC + Quantum - Resistant Hash(SORA2)
ダウンロード:testnet 専用(SORA2 を稼働させるウォレットです)
SORA2 ダウンロード

SORA - PQC 耐量子(耐ASIC)暗号論的ハッシュ関数

このリリースにより、SORA & SS256エコシステムは以下のラインアップを提供できるようになりました。

  • 量子耐性ハッシュ関数 SORA2 を採用したテストネット
  • PQC(Shor耐性暗号)により保護されたメインネット/テストネット
  • SORA2のASIC耐性を活かしたCPU専用マイニング
  • SHA-256刻印解析およびメタデータへのアクセス

これで十分です。今の世界に必要なのは、派手なレイヤー構造でもWeb3的な装飾でもありません。

必要なのは、この二つだけ

  • 量子耐性ハッシュ関数
  • Shor級攻撃への対抗となるPQC

Web3をどんなサービスが取り込もうとしても、この二つの技術だけは絶対に外せません。
その他の要素はすべて後回しです。

まずは、生き残ること。機能拡張はそのあとです。
この古い格言が今ほど正しく響く時代はありません。